公司简介
公司简介
公益计划
设计团队
服务
前期策划及咨询
医疗工艺流程设计
医疗机构整体改造设计
医疗科研用房咨询与设计
设计中心
什么是医疗工艺
医疗工艺的价值
工艺设计师的特点
我们的优势和特色
最新动态
新项目
主创人员参与并主导项目
新闻
联系我们
地址
联系人
招聘
公司简介
公司简介
公益计划
领导团队
服务
前期策划及咨询
医疗工艺流程设计
医疗机构整体改造设计
医疗科研用房咨询与设计
设计中心
什么是医疗工艺
医疗工艺的价值
工艺设计师的特点
我们的优势和特色
最新动态
新项目
主创人员参与并主导项目
新闻
联系
地址
联系人
招聘
介入阶段
医疗工艺设计在项目全过程以下阶段提供服务
循证服务
医疗工艺流程设计的工作目的
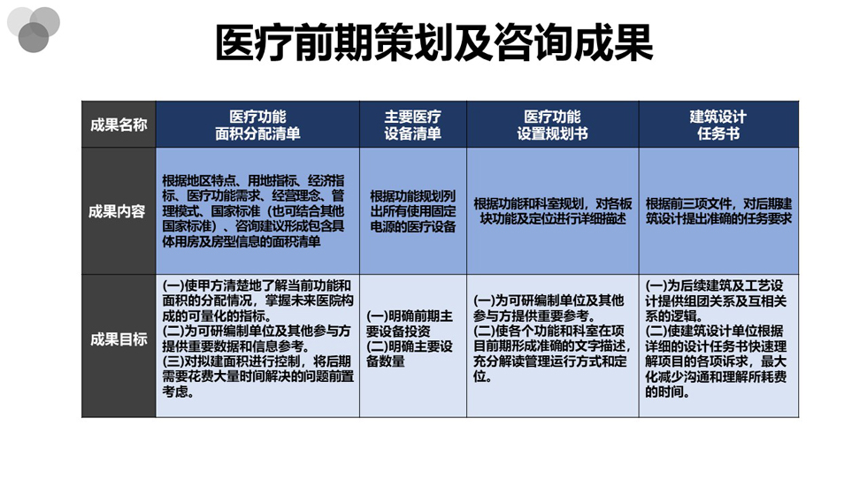
成果内容及成果展示
医疗工艺流程设计的成果内容及成果展示
循证优势
医疗工艺流程设计的服务优势
在线咨询
电话咨询